Jump to content

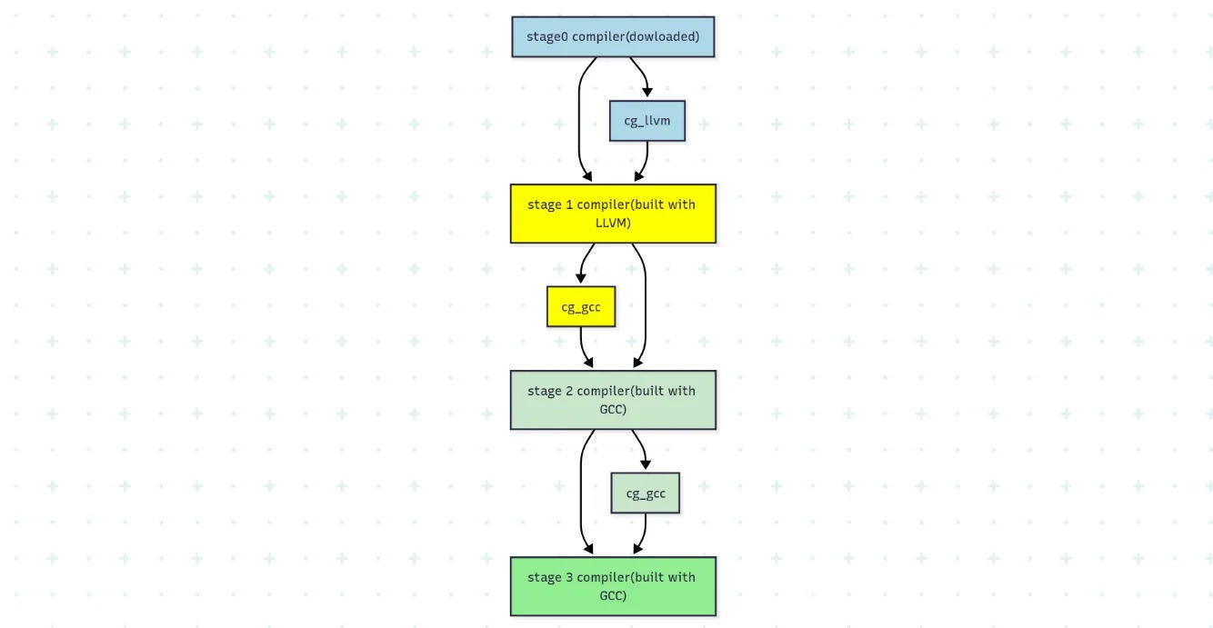
File:How rust bootstraps.jpg

From JOHNWICK

Original file (1,334 × 691 pixels, file size: 60 KB, MIME type: image/jpeg)

File history

Click on a date/time to view the file as it appeared at that time.

Date/TimeThumbnailDimensionsUserComment
current07:56, 19 November 2025Thumbnail for version as of 07:56, 19 November 20251,334 × 691 (60 KB)PC (talk | contribs)

The following page uses this file: