How to Swapped an AI-Automation Agency for Productized Systems
Source:Google
I remember the exact moment the penny dropped.
I’d just pushed yet another custom Zapier-on-steroids build for a client, it was 2 a.m., and my inbox was lighting up with “hey, can you also…” requests.
That night I opened my notes app and wrote one angry sentence: “There has to be a cleaner way to do AI.”
I have personally worked on several project and have read many case studies Below is the brain-dump I wish someone had given me on day one — no guru fluff its just the stuff that slapped me in the face the math that woke me up
and a tiny case study you can steal for your own laptop lab.
The Numbers That Forced the Pivot During my reserach on one of the founder and I dig deep into his business. ok I’m a table junkie, so let’s swipe straight to the juicy slide:
This is not mine
As you can see here that there is a 45-point gap isn’t a typo. So the every extra body he hired to keep the agency humming shaved a little more off the margin. The system side on the other hand he felt like selling the same concert ticket over and over — four seats, infinite shows.
What we need Actually to Sell (and Why Words Matter) Ok lets be clear..
Automation = task ninja.
I dive into a client’s messy Google-Sheet-meets-Gmail workflow and patch one pain point — say, auto-pulling LinkedIn comments into HubSpot.
System = job closer. I hand over a pre-built engine that completes an entire outcome, like “rank e-commerce pages for keywords that convert.”
Same weapons (Python, OpenAI, n8n, Airtable), but the contract, scope, and emotional bandwidth are galaxies apart.
Why the Agency Model Still Rocks (Until It Doesn’t)
I’m not here to trash agencies — they paid my rent. Three things still make them magic:
Instant cash. Land a client at breakfast, bank the onboarding fee before dinner.
Live feedback loop. Nothing teaches you faster than building inside a real company with real fires.
Idea radar. Every custom gig reveals patterns; patterns become product ideas. The choke-points?
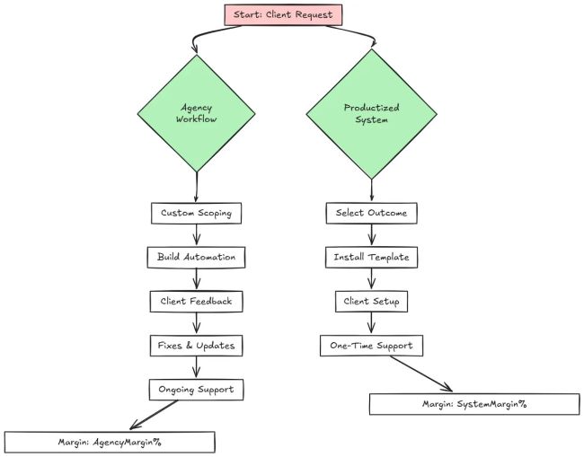
Custom scoping that melts your calendar, Slack pings that never sleep and brittle builds that break whenever a client changes a column name.
The Quiet Power of a Productized System
Now you cab think IKEA, but for AI. The furniture (outcome) is fixed the customer picks the color during setup, and after that you’re not on call for every loose screw.
Yes, version 1.0 is painful — stringing mini-automations into one coherent Airtable “app” took me four weekends and more coffee than is legal — but once version 1.1 shipped, every sale felt like CTRL-C → CTRL-V with a kickoff call.
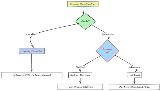
Picking Your Monetization Path (Choose One, Then Upgrade Later)
Agency-powered outcome — pitch like a classic service (“We book sales calls for you”) and secretly run the system backstage. Fat retainers, but still hands-on.
Out-of-the-box install — hand over the Airtable template + onboarding. One-off fee plus a light maintenance retainer. This is current sweet spot.
Full SaaS — charge monthly for cloud access. Zero customization, mega scale, but only after you’ve nailed distribution.
Most of creators treated these like game levels: master level 1 cashflow, graduate to level 2 productization, consider level 3 only when MRR feels inevitable, not aspirational.
How to Discover Your First (or Next) System
Based on research on one of creator experince. Niche down hard. He started with e-commerce SEO because he lived that pain at a previous job. Familiarity trims R&D time.
Map the outcome, not the features. Clients pay for “more qualified traffic,” not “fancy embeddings.” Prototype a single loop. his v0.1 only automated keyword clustering — no publishing, no tracking. It still saved him one store two hours a week, which was enough proof to keep him building. Keep the human in the loop. Counter-intuitive, but this reduced his refunds the day he added a “review & tweak” column before content went live.
Skills that Nobody Warned us that we should Need
Hiring and hand-offs (agency road). You’ll morph into an HR manager faster than you think. Product storytelling (system road). If you can’t demo the before-and-after in 60 seconds, keep refining. Distribution hacks (SaaS road). Cold-DMs stop working at scale; partnerships and content flywheels don’t.
Common Trip-Wires & How I Tip-Toed Past Them
- I switched to fixed-price “outcome tiers” and killed hourly billing.
- I log every failure, then decide: patch immediately or schedule a weekly batch fix.
- Reality check: execution speed beats secrecy. Most buyers lack the time, not the ideas.
TL;DR
If you love deep client conversations and don’t mind Slack marathons, an AI-automation agency can be pure adrenaline. but If you’d rather bank leverage and sleep through Saturday, start turning your best automations into systems, sell those systems, and — only when distribution is begging for it — then think about SaaS.
Either way, keep shipping, keep learning and never build alone in a vacuum.
Read the full article here: https://medium.com/everyday-ai/how-to-swapped-an-ai-automation-agency-for-productized-systems-d964f3440c83
